廚垃圾處理指的是餐廚垃圾從“收集——運輸——處理(預處理)”的一個過程,其中餐廚垃圾的處理需要利用多種設備和工藝技術,最理性的狀態是最終形成餐廚垃圾無害化處理和資源化利用。
餐廚垃圾的無害化處置和資源化綜合利用是貫徹綠色發展理念的環境治理實踐,也是城市綜合管理和公共服務的重要內容,更是造福百姓的一項民生工程。
餐廚垃圾處理屬于環保行業中的新興業務領域,正處于起步階段,隨著十二五、十三五規劃對加強城市生活垃圾治理、建設文明生態城市的要求,國家層面上各類有關餐廚垃圾收運處理的法規條例逐漸完善,餐廚垃圾資源化利用和無害化處理也進一步實現了“有法可依、有例可查”。
根據城市建設研究院牽頭編寫的《餐廚垃圾處理技術規范》,餐廚垃圾主要包括餐飲垃圾和廚余垃圾。餐飲垃圾指的是餐館、飯店、單位食堂等的飲食剩余物以及后廚的果蔬、肉食、油脂、面點等的加工過程廢棄物;廚余垃圾指的是家庭日常生活中丟棄的果蔬及食物下腳料、剩菜剩飯、瓜果皮等易腐有機垃圾。
餐廚垃圾具有污染源和再生能源的雙重特征,處理得當可“變廢為寶”成為資源。雖然它能提供寶貴的可再生能源,但也會由此帶來一系列的環境污染問題。餐廚垃圾的處理影響著生態環境和人類的健康,已引起了社會的廣泛重視。為了強化治理餐廚垃圾,國家出臺了一系列政策。
1、政策歷程圖
餐廚垃圾有機質含量高,容易對固體廢棄物造成二次污染,日均產量數據巨大,合理處置餐廚垃圾是目前我國各部門機構必須嚴格把控和監管的重要工作。當前,政策利好餐廚垃圾處理,市場需求旺盛,我國餐廚垃圾處理行業未來大有可為。
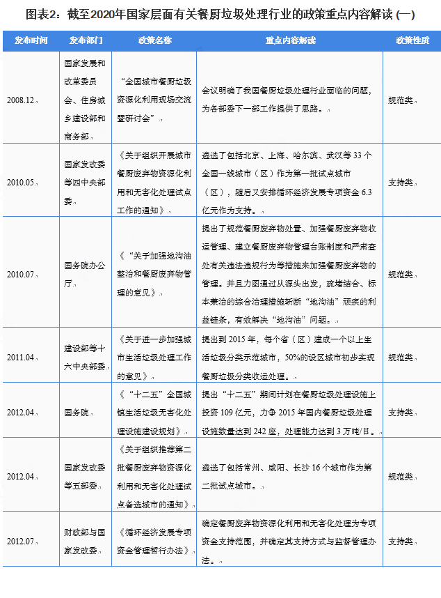
2008年12月,國家發展和改革委員會、住房城鄉建設部和商務部在浙江省寧波市共同召開“全國城市餐廚垃圾資源化利用現場交流暨研討會”。會議明確了我國餐廚垃圾處理行業面臨的問題,為各部委下一部工作提供了思路。
緊接著在2010年5月,國家發改委等共同推出了第一批試點城市開展城市餐廚廢棄物資源化利用和無害化處理?!笆濉眹以黾硬蛷N垃圾處理設施,“十三五”加大投資力度,規劃力爭新增3.44萬噸/日的餐廚垃圾處理能力。
到“十四五”時期,據有關資料顯示,十四五2020-2025餐廚垃圾處理市場投資規模將達3500億元人民幣,迎來投資高峰。

圖表1:中國餐廚垃圾處理行業政策的演變
2、國家層面政策匯總及解讀
——國家層面餐廚垃圾處理行業政策匯總
自2008年以來,國務院、國家發改委、住房和城鄉建設部等多部門都陸續印發了支持、規范餐廚垃圾處理行業的發展政策,內容涉及餐廚垃圾的收集,處理規范等內容:

圖表2:截至2020年國家層面有關餐廚垃圾處理行業的政策重點內容解讀 (一)

圖表3:截至2020年國家層面有關餐廚垃圾處理行業的政策重點內容解讀 (二)

圖表4:截至2020年國家層面有關餐廚垃圾處理行業的政策重點內容解讀 (三)

圖表5:截至2020年國家層面有關餐廚垃圾處理行業的政策重點內容解讀 (四)
——國家層面餐廚垃圾處理行業發展目標解讀
在十九屆五中全會通過的《中共中央關于制定國民經濟和社會發展第十四個五年規劃和二〇三五年遠景目標的建議》明確指出,到2035年,廣泛形成綠色生產生活方式,碳排放達峰后穩中有降,生態環境根本好轉,美麗中國建設目標基本實現。
因此“十四五”時期經濟社會發展主要目標之一就是應實現生態文明建設新進步,政策指引的一小步,將成就的或是產業向前的一大步。
展望2021-2026年我國餐廚垃圾處理行業的發展基于“無廢城市”和“垃圾分類”雙主線, 不僅是城市的餐廚垃圾處理發展會更上一層樓,農村的生活垃圾建設也將會的得到進一步的完善。

圖表6:2025-2035年中國餐廚垃圾處理發展目標
3、各省市層面的政策匯總及解讀
——31省市餐廚垃圾處理行業政策匯總
盡管從2018年開始,我國餐廚垃圾處理設施建設逐步從東部沿海地區向內陸地區擴張,貴州、山西、海南等等地區的餐廚垃圾處理設施也陸續開始興建;但是由于發展時間較早,北京、上海、江蘇、廣東、重慶、湖南等地區的餐廚垃圾處理設施明顯較多,對餐廚垃圾處理能力的缺口相較于其他地區的處理能力要求更大:

圖表7:中國各省份餐廚垃圾處理政策匯總及解讀(一)

圖表8:中國各省份餐廚垃圾處理政策匯總及解讀(二)

圖表9:中國各省份餐廚垃圾處理政策匯總及解讀(三)

圖表10:中國各省份餐廚垃圾處理政策匯總及解讀(四)

圖表11:“十四五”期間中國各省份餐廚垃圾處理行業發展目標
2019年以來,各地垃圾強制分類的步伐逐漸加速,但單一的餐廚垃圾分類政策法規并不多。上海、北京、廣東、福建紛紛出臺了針對餐廚垃圾管理各項規定,在餐廚垃圾垃圾減量、統一收運處置、餐廚垃圾監管、資源化利用等方面做出了詳細的要求,與其他垃圾相比,餐廚垃圾收運的標準更高,收運檢查更嚴格



添加好友,隨時咨詢
微信掃一掃關注我們
管理員
該內容暫無評論